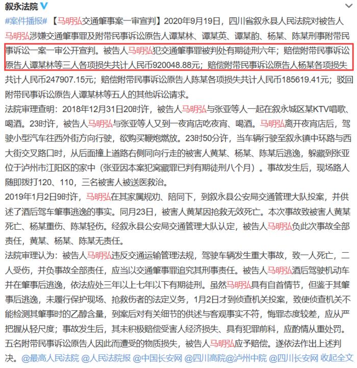
Sau thời gian dài xét xử, phía tòa án đã tuyên án kẻ gây ra tai nạn khiến mẹ nữ diễn viên Đàm Tùng Vận qua đời và hai người khác bị thương sẽ chịu mức án 6 năm tù và bồi thường cho gia đình các nạn nhân tổng cộng hơn 1,3 triệu NDT (4,6 tỷ đồng). Phía Đàm Tùng Vận cho biết sẽ quyên góp từ thiện với toàn bộ số tiền được bồi thường là 920 ngàn NDT.
Vào đêm giao thừa ngày 31/12/2018, mẹ Đàm Tùng Vận gặp phải tai nạn giao thông nghiêm trọng. Khi đó, mẹ của nữ diễn viên cùng bạn bè đi bộ trên đường sau buổi gặp mặt thì có một chiếc xe đâm vào 3 người, người bị thương nghiêm trọng nhất là mẹ Đàm Tùng Vận. Sau hơn 20 ngày cấp cứu, nhưng đến ngày 23 tháng 1, mẹ Đàm Tùng Vận đã vĩnh viễn ra đi.


Kẻ gây ra tai nạn đã say rượu trước khi lái xe và bỏ trốn sau vụ tai nạn. Khoảng hơn 10 ngày sau khi gây ra tai nạn, nghi phạm cũng đã bị bắt. Suốt 1 năm trong quá trình tòa điều tra, xét xử, người này không hề lên tiếng xin lỗi gia đình Đàm Tùng Vận hay hai nạn nhân kia. Tại tòa án, hắn tỏ ra ngạo mạn với thái độ ung dung, không hề hối hận.

Bên cạnh đó, bằng chứng trong vụ án liên tục mất tích, nhân chứng tại tỏ ra mờ hồ, "mất trí nhớ" khiến gia đình các nạn nhân rơi vào thế bất lợi, còn kẻ gây tai nạn lại bình thản vô cùng. Ngoài mẹ của Đàm Tùng Vận, một gia đình khác cũng bị ảnh hưởng nghiêm trọng. Con trai của nạn nhân phát biểu tại phiên tòa, anh tiết lộ rằng chân của bố mình bị tật vĩnh viễn, vợ thì sinh non dù mang song thai, do phải bôn ba tại bệnh viện chăm sóc bố chồng.
Cộng đồng mạng Trung Quốc bất mãn với quyết định này của tòa án, cho rằng án phạt quá nhẹ đối với hậu quả và thái độ của bị cáo:
|
- Giết một mạng người chỉ có ở tù 6 năm? Chưa kể bỏ trốn sau khi gây tai nạn, thái độ lại không thành khẩn hối lỗi. - Có chống lưng có khác, chưa kể vụ án liên quan đến gia đình người nổi tiếng thì hắn ta mới chịu mức án 6 năm tù đấy, chứ mà khiến người thường qua đời thì hắn trắng án luôn.
- Kẻ gây án là bạn thời tiểu học của Đàm Tùng Vận, thật đau lòng cho cô ấy. Một lần nữa xin chia buồn cùng Đàm Tùng Vận. |
Theo Saostar

